DKE東方科脈は専門のグローバルiot分野の新型電子ペーパーディスプレイ技術製造サービス会社として、電子ペーパー製品と技術に対して継続的に深耕し、iotに力を入れて循環経済発展企業の3つのトレンドに注目します:デザイン、協力開拓と循環システムの加速。
循環経済とは材料を減らして使い舎てる経済ではなく再利用することで私たちの資源をより環境に優しく持続可能なものにすることです
近年、循環経済の理念は伝統的な社会経済の発展モデルに飛躍的な転換をもたらし、その「低消費、低排出、高効率」の基本的な特徴は、異なるレベル、異なる範囲、異なる程度でますます明らかになってきたが、大多数の人々はその認識は今のところただ1つの概念の段階にとどまっている。
以下、小編は一歩一歩あなたを連れて深層からその論理と発展を考えて、そして電子ペーパーのディスプレイがどのようにこの理想的な経済モデルの変革の趨勢に着目して価値を賦能したことを発掘します。
線形経済の代わりに循環型経済が必要です
従来のリニア経済は、製品のライフサイクルが始まると原材料を収穫し、ライフサイクルが終わると廃棄するシステムです。
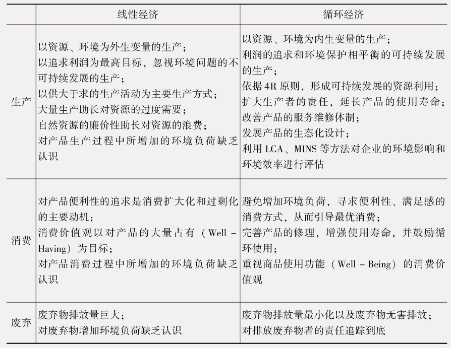
リニア経済と循環型経済の比較です

出典:『循環経済理論と地域実践』
リニア経済では、価値創造はますます多くの原材料の開発と使用によって維持されるしかなく、結果的に資源に負荷がかかることになる。リニアエコノミーのもう一つの特徴は、寿命が過ぎれば廃棄され、使われている材料が経済的な意味を持たなくなることです。
効果的に世界的に予測可能な近代化プロセスの環境と資源の危机を克服するために、伝統的な線形経済から新しいタイプの循環経済の変革は必然的な傾向です。
循環型経済の背景にある削減の論理です
循環経済は現在のグリーン経済、低炭素経済の循環ルートとして、政策の推進、技術のサポート、市場の駆働と公衆の参与などの方面で協同して推進します。

循環経済削減メカニズムの概要図
資源の消費と廃棄物の排出を最小化するために、環境にやさしい設計、生産、使用の源を変更することによって、製品ライフサイクルのさまざまな段階で、循環経済措置は、グリーン素材の代替を探して、グリーン技術の改善、アップグレード製品サービスシステムの革新などを実施し、業界のすべてに適用されます。
電子ペーパーディスプレイは循環型経済製品です
循環経済的な製品は再利用できるように設計されています製品が再使用されるとき、新しい資源の需要を減らすのに役立ち、再生可能な資源の成長を許可して、効果的に全体の資源の消費を下げます。

DKE電子ペーパーディスプレイは製品ライフサイクルのサイクルを示しています
この説明に沿ってDKE電子ペーパーディスプレイが一般的に使用される端末製品には、再使用可能な電子ペーパータグ、商超電子値札(ESL)、電子ペーパー会議テーブルタグ、電子ペーパーバス停タグ、電子ペーパー病室タグ、電子ペーパーベッドサイドカード、電子ペーパー保管タグ、物流循環包装、スマート教育、スマートホーム、スマートウェアラブルカード、スマートカードなどがあります。慧民航、屋内外の広告板などは、世界の持続可能なグリーン環境保護、デジタル相互接続の新たな要求に合致すると同時に、各産業チェーンのグリーンイノベーション、着実な開拓とイノベーション発展を推進してきました。
DKE:サーキュラーエコノミーの3つのトレンドに着目しました
DKE東方科脈は専門のグローバルiot分野の新型電子ペーパーディスプレイ技術製造サービス会社として、電子ペーパー製品と技術に対して継続的に深耕し、iotに力を入れて循環経済発展企業の3つのトレンドに注目します:デザイン、協力開拓と循環システムの加速。
製品の寿命を根源的に延ばすことは、新製品の製造に必要なエネルギーや原材料の消費を減らすことを意味します。
この考え方に基づき、DKE電子ペーパーディスプレイは受動常表示、超低消費電力、折り曲げ可能、薄くて軽い耐久性などの独自の特性により、端末製品を良好な状態でより頻繁に、より長い時間使用できるようにし、企業が炭素排出を源から減らすのに助力します。
トレンド二:協力してイノベーションを拡大し、エネルギー効率を向上させます

企業がデジタル化、グリーンモデル転換の発展の中でより大きな利益を求めるにつれて、持続可能な発展、スマートで効率的な運営と投資収益率をバランスよく両立させなければなりません。
DKEは10年以上にわたり、世界有数のパートナーと提携し、お客様に最高の電子ペーパーiotソリューションを提供してきました。電子タグ、スマートオフィス、スマート医療、スマート交通、倉庫・物流、スマートホーム、スマート金融など多くのiot分野のプロジェクトに応用し、省エネ、イノベーションの活力を解放し、エネルギー効率を根源から得ています。
<トレンド3>限界リサイクルでサイクルが速くなります

国連のデータによりますと、2022年の世界の電子廃棄物は5740万トンに達し、地球上で最大の人工建造物である中国の長城の重量を初めて超えました。リサイクルできる電子廃棄物は17.4%しかありません。そのためには、サーキュラーエコノミーを加速し、製品や素材のリサイクルをできるだけ長く続ける必要があります。
伝統的に廃棄する製品と原材料と比べて、DKE電子紙のディスプレイは効率がもっと速くて、もっと強く循環して使うことができて、企業はもっと多くの原始資源と資源の予算のコストが要らなくて、循環システムの速度を速めると同時に、環境の影響を減らすことに役立ちます。
循環経済の発展を推進し、クリーンゼロ排出を実現する社会経済像が次第に明らかになります。新型電子ペーパーの表示技術と製品が幅広く、全面的に各産業企業と箇人の運営と生活の中に溶け込む時、電子ペーパーの低炭素環境属性の環境効果、社会効果、経済効果がより明らかになります。
この背景の下で、DKE東方科技脈はカラーとフレキシブルな大型電子ペーパーディスプレイの技術研究開発と生産を加速し、電子ペーパー産業とデュアルカーボン戦略、循環可能な経済、デジタル変革の高度な整合性の未来を支援するための全く新しい製品の組み合わせを開発します。